Challenge
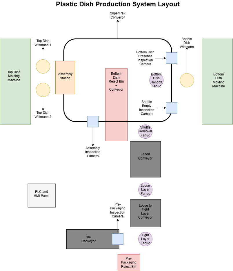
The overall system required Wittmann and Fanuc robots to retrieve top and bottom plastic components from independent molding machines to be placed in multiple nests on the SuperTrak shuttles. Once the first components were loaded at the first station, the parts were independently shuttled to the second station for the top components to be placed and compressed together using pneumatic cylinders, all while still on the shuttles.
The SuperTrak conveyance system was chosen to allow asynchronous shuttling of components through the assembly process, as it was robust enough to handle the forces of assembly and to maximize throughput. Additionally, vision systems were installed after each station to ensure the placement and quality of each component met appropriate standards before the joined assemblies were removed from the cell for packaging, and assembly nests could be reloaded.

SuperTrak Integration
SuperTrak provided Add-On Instructions (AOIs) for Allen-Bradley PLCs, which DMC converted for use in the Keyence KV Studio. We took care in modifying how variables were mapped due to base datatype differences between Keyence and Rockwell to accommodate the original architecture.
With the libraries converted, the Keyence PLC was able to send commands and receive statuses from the SuperTrak controller to move shuttles around the track. SuperTrak uses software named TrakMaster to make configuration changes to the system and allow for manual control. Typically, a user must connect a computer to the system to use this software. However, the VT5 HMI utilizes Windows OS on its backend, allowing the software to be installed directly on the HMI. Using VT Studio’s provided functions, the HMI was able to open this software via a shortcut, enabling the use of TrakMaster directly on the HMI itself.
Keyence Vision Systems and Reject Tracking
Vision inspection was completed using three Keyence VS series vision systems and one XG-X2000 series camera. The Keyence-provided EDS files allowed for easy integration with the system PLC.
The results from each camera system were slightly delayed after a SuperTrak shuttle passed by them, so a FIFO data array system was used to ensure that the data was correctly assigned to each of the eight-part nests on each shuttle. The XG-X200 camera was configured directly from the HMI via a VT Studio widget, allowing the user to view results for each shuttle that passes by and make configuration changes. The VS series cameras required a button to access their configuration pages via their IP addresses in a web browser, and VT Studio provided a shortcut to open them.
At the end of the assembly process, parts are removed from the system using a Fanuc robot with suction cup heads. The reject data is communicated to the robot via Ethernet/IP, allowing it to reject individually flagged parts while maximizing system throughput.
Fanuc, Wittmann, and Pulse Roller Integration
Wittmann robots were interfaced with the Keyence PLC via wired IO to facilitate handshaking of parts at load and unload stations.
The Fanuc Robots and Pulse Roller conveyor interfaced with the Keyence PLC via Ethernet/IP. The Fanuc robots had a similar sign for coordination with the SuperTrak system, but with additional data required for correctly handling individual part rejects prior to packaging.
Learn more about DMC’s manufacturing automation expertise and contact us for your next project.







